2025.09.12-14 北京·国家会议中心

Language: CN EN JP

进入老博会
关闭
<返回
与50,000专业买家共赴中国最大的福祉康复盛会

招标采购

展位申请 免费领票

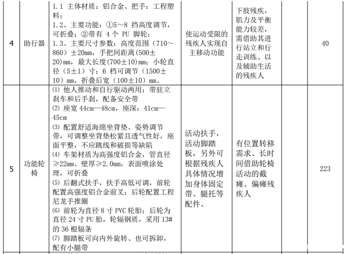
总预算超130万!多地采购轮椅、盲杖、助行器等,供应商报名从速

招标采购 2021.06.10

 

近期招标采购公告一览

信息来源:中国政府采购网、邢台市信都区残疾人联合会、西藏自治区政府采购网

 

近期,广东、河北、西藏等地陆续发布残疾人康复基本辅具招标采购公告。政府部门一般会采购什么类目的康复辅具?对采购产品有什么要求?一起来看看:

 

01

 

项目名称:惠东县残疾人联合会惠东县残疾人辅助器具采购项目

采购预算:人民币11.4万元

 

采购设备清单▼

 

 

获取采购文件时间:2021年05月21日 至 2021年05月27日,每天上午8:30至12:00,下午14:30至17:30。(北京时间,法定节假日除外)

公告网址:

http://www.ccgp.gov.cn/cggg/dfgg/xjgg/202105/t20210520_16310714.htm

 

02

 

项目名称:河北省邢台市信都区残疾人康复基本辅具招标公告

采购预算:人民币746,290元

 

采购设备清单▼

 

 

截止时间:2021年06月10日09点00分(北京时间)

公告网址:

http://www.hbidding.com/hbiddingWeb/pages/jyinfo/detail.html?active=0&&infoid=I1301000075031438001G01&&categoryid=zbgg

 

03

 

项目名称:西藏自治区残疾人辅助器具适配采购项目

采购预算:人民币52万元

招标文件下载方式:在拉萨市公共资源交易中心办理CFCA数字证书后,登录拉萨市公共资源交易网(http:/ggzy.lasa.gov.cn/)在有效期内报名并下载采购文件。

投标文件截止时间、开标时间:2021年6月3日15点30分(北京时间)

 

 

米兰娱乐场网址大全

 

2021米兰娱乐场网址大全(CR EXPO)定于2021年10月15-17日在北京国家会议中心举办。

 

作为国内颇具规模和成效卓著的康复及辅助器具产业盛会,本届展会将重磅打造助行移动辅具和无障碍生活设施展区、假肢矫形器展区、康复展区、信息沟通辅具和低视力展区、养老展区、国际展区六大展区,汇聚全球康复、辅具、养老、健康产业的新技术、新应用。诚邀相关生产厂家、供应企业入驻。

点击查看近期活动

 

华中康复辅具产业对接交流会·5月16日·武汉

 

 

无障碍环境建设交流会·4月29日·杭州

 

 

展位预定

温女士

电话:020-8989 9635

邮箱:CRCinfo@polycn.com

官网:www.ope168.com

扫描上方二维码填写您的“参展意向”


 

关于保利展览

米兰国际足球直播在哪看协办单位米兰国际公司始创于2000年,是保利发展控股集团股份有限公司(证券代码:600048)控股的专业展览主办机构,致力于打造世界一流会展品牌,提供国际性的展示与交流平台,帮助客户开拓无限商机。

展位申请 免费领票
Baidu
ac米兰合作体育平台